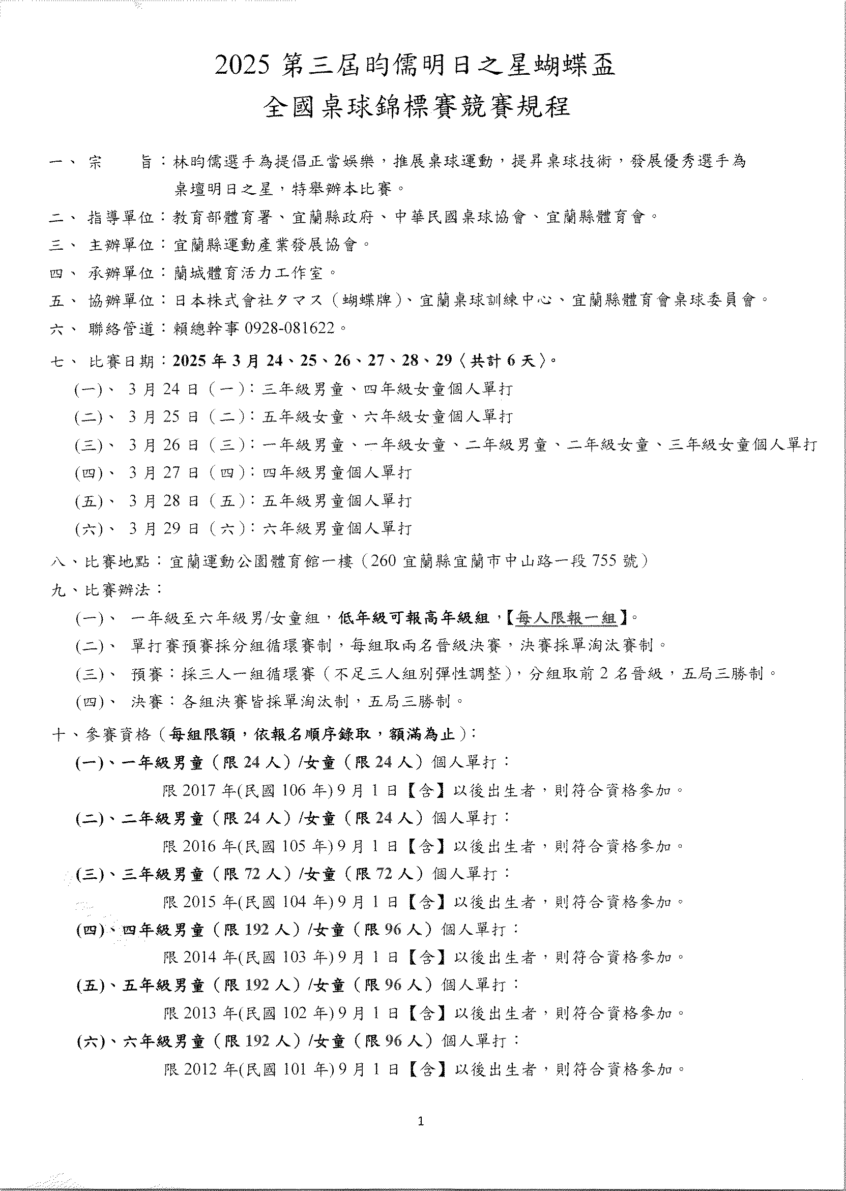
| [類別] 標題 | [11312641] 轉知:宜蘭縣運動產業發展協會辦理「2025第三屆昀儒明日之星蝴蝶盃全國桌球錦標賽」,歡迎踴躍參加,請查照。 |
|---|---|
| 單位 / 發佈人 | 體健科 / 約僱人員 |
| 時間 / 點閱 | 2024-12-17 17:14 / 160 |
| 內容 |
一、依據宜蘭縣政府113年12月16日府教體字第1130213284號函辦理。 二、檢附競賽規程1份。 |
| 附加檔案 |
376420000A_1130213284_ATTACH1.png
|